招聘12人
因工作需要,宁海传媒集团(宁海县广播电视台)下属公司拟面向社会公开招聘工作人员12名,具体事项公告如下:
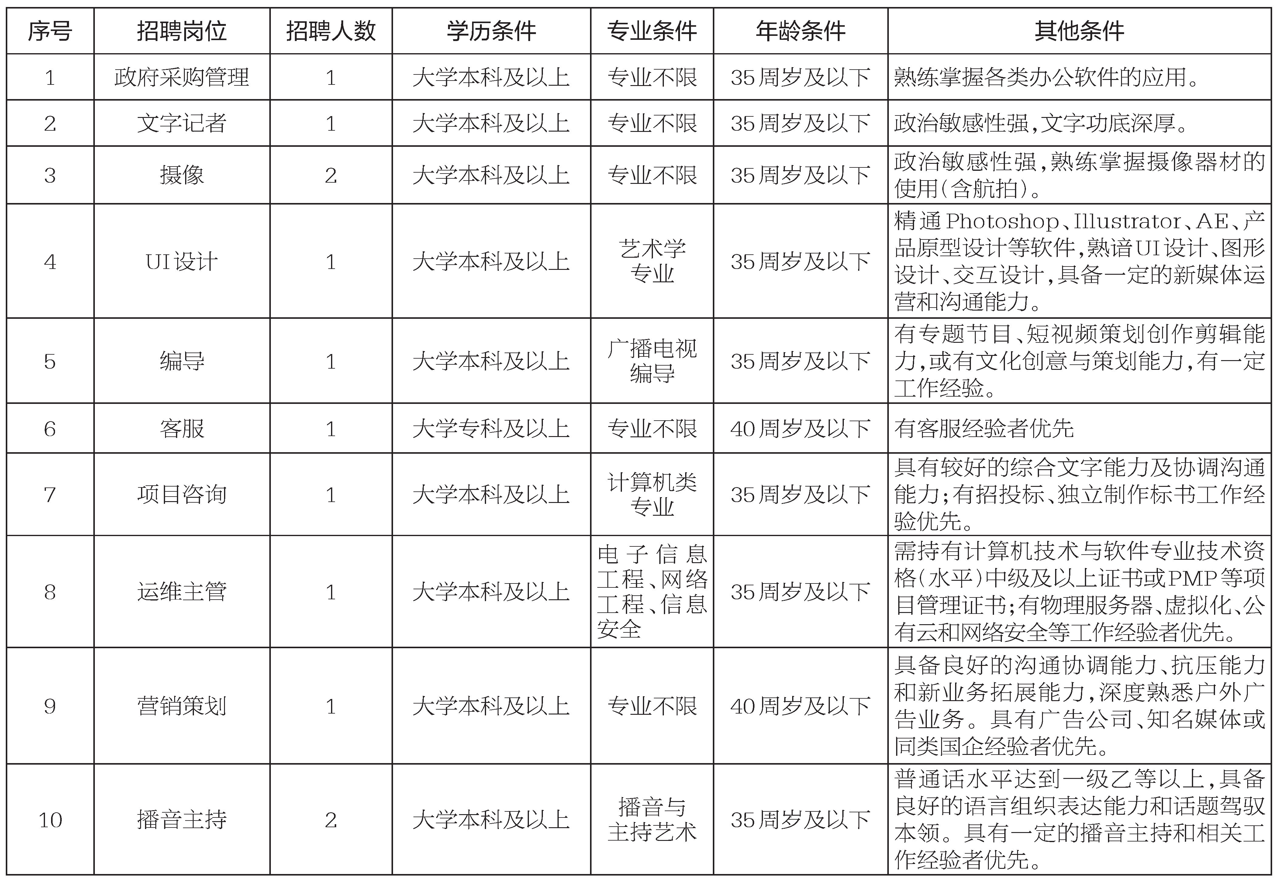
一、招聘岗位及条件

二、报名方式
本次招聘的报名工作,采取现场报名和网络报名相结合的方式进行。
1、报名时间:2025年12月11日至2025年12月17日。
现场报名时间为:工作日上午8:30—11:30;下午13:30—17:00。
2、报名地点:宁海县桃源中路228号宁海传媒集团(宁海县广播电视台)党建人事部(615室),联系电话:0574-59990065,0574-59990063。网上报名请登录网址(https://kannh.y-h5.iyunxh.com/module-signup/home/home?hide_back=1&id=4415)或直接扫描右方二维码。

3、报名办法:现场报名人员,请携带国家承认的学历(学位)证书、身份证原件及复印件和本人近期免冠一寸照片1张。网上报名人员,请将报名资料包括国家承认的学历(学位)证书、身份证、近期免冠照片及相关作品,以个人名字命名打包上传邮箱646788675@qq.com,并于考试当日携带报名资料进行现场资格复审,如有提供虚假材料的,一经发现,取消考试资格。
三、考试方式
1.文字记者、摄像、UI设计、编导和播音主持岗位:采取专业测试与面试相结合的方式进行。
专业测试内容:根据提供的文案素材和要求,完成相关的采写、拍摄、制作、策划和播音主持,满分为100分。
专业测试成绩低于60分的,不得进入面试环节。根据专业测试成绩,按1:3的比例从高分到低分依次确定面试对象。面试对象不足规定比例的,按实际人数确定。
面试结束后计算总成绩,总成绩=专业测试成绩×60%+面试成绩×40%。总成绩相同的,按专业测试成绩由高到低排序。总成绩低于60分者直接淘汰。
2.政府采购管理、客服、项目咨询、运维主管和营销策划岗位:采取直接面试的方式进行,面试满分为100分,低于60分者直接淘汰。
招聘岗位根据报考人员总成绩从高分到低分按招聘指标1:1比例,确定体检对象。体检合格者与公司签订劳动合同,试用期为两个月。