招聘41人
学校始建于1996年,于2006年经河南省人民政府批准、教育部批准设置为“郑州电力职业技术学院”。学校位于中原经济区郑州都市核心区、郑东新区三区叠加之处,坐落在贾鲁河的南岸,毗邻郑州航空港区和郑州绿博园,交通便利、环境优美,是一所古朴式、生态型的高等职业院校。学校占地面积1500余亩,现有郑州商都校区和开封祥符校区两个校区。学校办学设施齐全,办学条件优越,在我省高职教育“双高”建设中,2020年成为河南省“双高’工程建设高校。
目前,学校设立电力工程学院、机电工程学院、信息工程学院经济管理学院、绿色低碳技术学院、车辆工程学院、艺术传媒学院:马克思主义学院、公共课教学部、实践教学实验实训中心、继续教育学院等11个教学部门;另建8家产业学院和学徒制特色学院:设立教育信息化中心、图书馆、职业技能培训与等级鉴定中心、社会服务学院等4个教辅部门。共开设了50余个社会需求度高、就业形势好的招生专业,形成新型电力类、机电类、智能制造类、新能源汽车类、信息技术类、财经商贸类、艺术传媒类、绿色低碳类等八大专业集群。对接八大专业集群在校内建成八大实验实训中心,共建有专业实验实训室170余个,其中电力实验实训中心被评为省级高技能人才培养示范基地、省级虚拟仿真示范性实训基地和市级重点实验室;机电金工实训中心被评为省级高技能人才培养示范基地和市级重点实验室等。学校实验实训设备总值达1.9亿元以上。现有在校生17000余人。学校共有专任教师近千人,师资队伍年龄结构、职称结构合理,达到国家规定的标准。
根据学校发展需要,现面向社会公开招聘专任教师和行政岗位教师若千人,同时学校常年引进高层次人才(博士学历或副高、副教授及以上职称)、各行业能工巧匠等紧缺性专业人才,有意向者可投递简历。
一、应聘条件
(一)基本条件
1.具有中华人民共和国国籍,遵守宪法和法律;
2.热爱高校教育事业,具有良好的职业道德素养;
3.身心健康,服从工作安排,有较强的岗位适应能力。
(二)岗位条件
1.硕士研究生要求为全日制硕士研究生,应往届均可;
2.所学专业应一致或相近,专业知识扎实;
3.符合相关学历、学位及其他要求;
4.具有高校教师资格证、高校从教经历、行业工作经验者,或中级及以上专业技术职务者优先。
(三)有下列情形之一的不得报名应聘
1.受过刑事处罚的人员,以及刑事处罚期限未满或者涉嫌违法犯罪正在接受调查的人员:
2.被开除中国共产党党籍的人员、被开除公职的人员,以及尚未解除党纪、政纪处分或正在接受纪律审查的人员;
3.曾在公务员招录、事业单位公开招聘考试中被认定有舞弊等严重违反招聘纪律行为还在禁考期的人员;
4.被依法列为失信联合惩戒对象的人员;
5报考岗位规定不得应聘的其他情形。
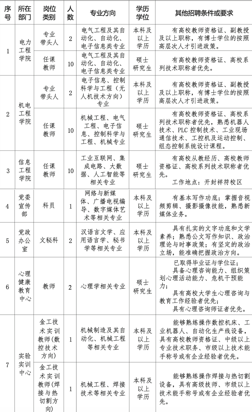
二、招聘计划

以上招聘岗位信息随着招聘进度实时更新,请以学校官网公布的招聘公告为准。
三、招聘程序
学校按照发布公告、受理申请、资格审查、笔试、面试、考察和录用等程序进行公开招聘。
1.资格审查:资格审查工作贯穿本次招聘工作的全过程,应聘人员报名提交的信息和提供的有关材料必须真实有效。应聘人员与招聘岗位所要求的资格条件不符或提供虚假材料及其他舞整行为的,一经查实将取消应聘资格。
2.笔试、面试:本次招聘采取综合考察、试讲等形式进行考核,主要考核应聘人员思想政治、师德师风、教学能力、科研能力等了解和掌握应聘人员是否具备高校教师基本素质和资格。
笔试和面试时间及相关要求以通知为准。(由于应聘简历较多不再单独电话通知是否通过简历筛选,请及时关注邮件或微信通知。)
3.录用:根据笔试、面试成绩和应聘人员在校期间学习、工作和实践等表现,经综合考察后,确定拟聘用人员名单,办理审批录用手续。
4.福利待遇:学校为教职工缴纳五险一金、提供教师公寓、就餐补助、享受带薪寒暑假及国家法定节假日、周末双休、免费班车同时,按照相关规定享受“智汇郑州”人才工程政策各项补贴。
四、报名方式
凡参加应聘人员请填写《郑州电力职业技术学院2025年教师应聘个人信息表》(微信扫码按要求详细填写),个人简历、各阶段毕业证与学位证、职称证书、职业资格证书、荣誉证书、获奖材料等相关证书(原件扫描成PDF格式),打包发送至邮箱15918765130qq.com,邮件主题统一格式:“姓名-联系方式-应聘部门-应聘岗位-最高学历-毕业院校-所学专业”,如:“张三-139********-电力工程学院-专任教师-硕士研究生-**大学-电气工程”(报名人员未在规定时间内发送报名材料的或发送报名材料不规范的,按报名无效处理)。

五、联系方式
咨询方式:0371-62111875
学校网址:http://www.zzdl.edu.cn/
通讯地址:河南省郑州市中牟新区商都大街东段1933号郑州电力职业技术学院人事处(商都校区)
来校路线:
①郑州高铁长途汽车枢纽站(郑州东站对面)乘坐郑州-中牟城际公交888到电力学院站下车
②乘坐郑州地铁8号线到鲁庙站--换乘中牟6路公交车至电力学院站下车。
六、特别说明
本次招聘不收取任何费用,不委托任何个人或机构代理招聘。