招聘20人8个岗位
一、企业简介
开封时代新能源科技有限公司是中国平煤神马集团旗下专注于全钒液流电池储能系统研发、生产与建设的国家级高新技术企业。公司于2021年5月成立,注册资本1.3亿元,汇聚了中国科学院、中国平煤神马集团和开封国资在科技、产业与资本方面的综合优势,致力于打造储能行业新标杆。公司坚定以创新驱动为核心,构建了覆盖“河南省企业技术中心”、“河南省全钒液流电池储能技术创新联合体”等多个省市级平台的完整研发体系。现拥有员工170余人,已累计申请专利70项,授权29项,多项成果荣获省部级及集团级科技大奖。目前,公司已掌握全钒液流电池关键核心技术,具备从核心材料到系统集成的全链条产业化能力,产品覆盖kW至MW级储能模块。已建成储能电站125MWh,电站综合运行效率达到行业领先的70%,正全力推进3GW/年自动化生产线建设,计划2026年实现全面投产。
创新引领,未来可期。开封时代将紧密围绕集团发展战略,以建设全球优秀的功能材料领军企业为宏伟目标,聚焦全钒液流电池技术的迭代与市场化应用。我们诚邀有志于新能源储能事业的优秀人才加入,共同开创绿色能源新未来,为集团高质量发展贡献力量!
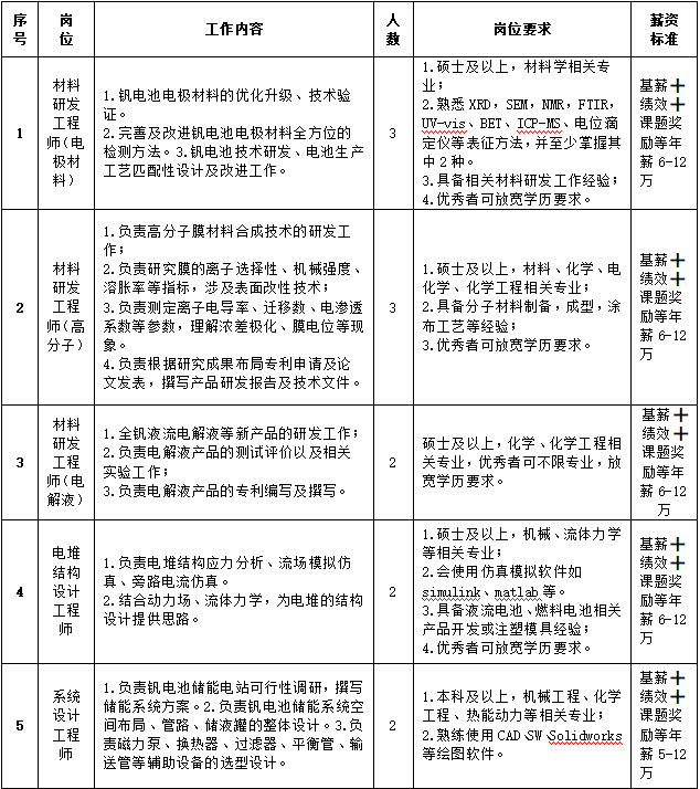
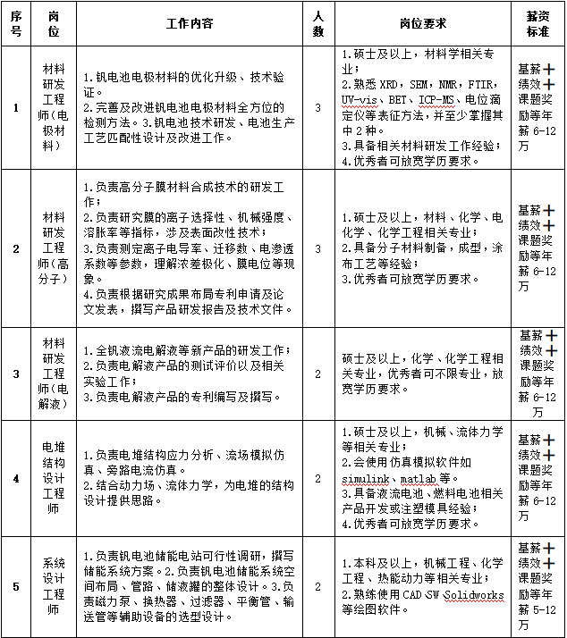
二、招聘计划及待遇


三、招聘条件
(一)男性,年龄45周岁及以下;
(二)集团在岗劳动合同制员工;
(三)身体健康,无职业禁忌症;
(四)具备岗位任职要求。
四、招聘原则
公开、公平、自愿、择优。
五、报名时间及地点
2025年11月18日至11月25日(上午8:30-11:30,下午15:00-17:30)
河南平煤神马人力资源有限公司一楼102室招聘窗口(平安大道与新程街交叉口西北100米)。
联系人:曹老师,19837817569
六、报名办法
符合条件的报名人员持所在单位人力资源部门出具的《中国平煤神马集团内部公开招聘报名表》、身份证等相关证件、学信网学历认证证书,到报名地点报名。
七、录用办法
由招聘单位按照公开招聘程序择优录用。