招聘73人18个岗位
坚持德才兼备的用人标准,贯彻“公开、
一、学校简介
详见大庆师范学院主页 (http://www.dqsy.net/)。
二、招聘原则
坚持德才兼备的用人标准,贯彻“公开、公平、公正、平等竞争、择优录用”的原则。
大庆师范学院2025年上半年公开招聘博士研究生计划表 |
||||||||
序号 |
招聘单位 |
岗位 |
岗位 编号 |
需求专业(研究方向) |
学历学位 |
计划数 |
其他要求 |
学院联系人 及电话 |
1 |
机电工程学院 |
教师 |
1 |
计算机科学与技术;电子信息;机械工程;交通运输工程;电气工程;控制科学与工程;物理 |
博士研究生 |
7 |
刘院长18249690351 |
|
2 |
化学工程学院 |
教师 |
2 |
机械工程(化工、石油方向);材料科学与工程;控制科学与工程;化学工程与技术;环境科学与工程;安全科学与工程;材料与化工;纳米科学与工程;教育学(化学课程与教学论);化学 |
博士研究生 |
9 |
高院长15645914515 |
|
3 |
生物工程学院 |
教师 |
3 |
生物信息学(基因组学、转录组学、蛋白质组学、代谢组学等方向);生物学(生物化学与分子生物学);化学工程与技术(生物化工);药学(药物化学、药理学、药剂学、生药学、药物分析学、微生物制药等);工业微生物(环境微生物及其应用、微生物发酵与分离、微生物控制与资源开发);合成生物学(工业生物技术方向);生物工程(酶制剂创制与生物催化、蛋白质与酶工程方向) |
博士研究生 |
10 |
任院长 13766776076 |
|
4 |
计算机科学与 信息技术学院 |
教师 |
4 |
计算机科学与技术;软件工程;网络空间安全;电子科学与技术 |
博士研究生 |
6 |
王院长 13936734848 |
|
5 |
数学科学学院 |
教师 |
5 |
数学(应用数学、运筹学与控制论、基础数学、计算数学、概率论与数理统计) |
博士研究生 |
2 |
高院长13936986024 |
|
6 |
法学院 |
教师 |
6 |
刑法学;民商法学(商法方向、知识产权方向);诉讼法;经济法;国际法 |
博士研究生 |
3 |
杨院长13936901471 |
|
7 |
经济管理学院 |
教师 |
7 |
应用经济学(金融学、金融工程、国际金融);会计(会计、务管、审计、税法);工商管理学;地理学(人文地理学);应用经济学(旅游经济) |
博士研究生 |
6 |
刘院长 13904866253 |
|
8 |
教师教育学院 |
教师 |
8 |
教育学;心理学;数学 |
博士研究生 |
3 |
张院长15776571399 |
|
9 |
马克思主义学院 |
教师 |
9 |
哲学;马克思主义理论;政治学;中共党史;中国史;世界史 |
博士研究生 |
6 |
中共党员 (中共预备党员) |
马院长 15765972788 |
10 |
外国语学院 |
教师 |
10 |
外国语言文学 |
博士研究生 |
3 |
王院长 13836892600 |
|
11 |
文学院 |
教师 |
11 |
中国语言文学(汉语言文字学(古代汉语)、文艺学(写作)、中国古代文学) |
博士研究生 |
3 |
赵院长 13059066021 |
|
12 |
音乐与舞蹈学院 |
教师 |
12 |
音乐(大提琴、西洋铜管乐器演奏);艺术学(音乐、舞蹈) |
博士研究生 |
5 |
任院长 13836982299 |
|
13 |
体育学院 |
教师 |
13 |
运动人体科学(运动生理学、运动生物力学、运动生物化学);体育教育训练学;民族传统体育学 |
博士研究生 |
3 |
楚书记 18345990102 |
|
14 |
美术与设计学院 |
教师 |
14 |
美术与书法(中国画);设计(雕塑、环境设计、视觉传达设计、数字媒体艺术设计) |
博士研究生 |
3 |
张院长 13604677800 |
大庆师范学院2025年上半年公开招聘硕士研究生及以上计划表 |
|||||||||
序号 |
招聘单位 |
岗位 |
岗位 编号 |
需求专业(研究方向) |
学历学位 |
计划数 |
其他要求 |
学院联系人 及电话 |
备注 |
1 |
生物工程学院 |
教师 |
15 |
学科教学(生物);课程与教学论(生物) |
硕士研究生 及以上 |
1 |
无 |
任院长 13766776076 |
急需紧缺岗位 |
2 |
法学院 |
教师 |
16 |
国际法 |
硕士研究生 及以上 |
1 |
无 |
杨院长 13936901471 |
急需紧缺岗位 |
3 |
音乐与舞蹈学院 |
教师 |
17 |
音乐与舞蹈学(美声唱法) |
硕士研究生 及以上 |
1 |
无 |
任院长 13836982299 |
急需紧缺岗位 |
4 |
美术与设计学院 |
教师 |
18 |
美术学(综合实验艺术、实验艺术材料与雕塑制作、综合实验艺术与陶瓷设计、综合实验材料与公共艺术设计) |
硕士研究生 及以上 |
1 |
无 |
张院长 13604677800 |
急需紧缺岗位 |
四、优秀硕士引进政策及待遇
本硕均毕业于“双一流”学校或非“双一流”学校中的双一流建设学科或在QS世界大学排名全球前200名海外高校的硕士研究生;或毕业于教育部直属6所师范大学;或毕业于所招聘音体美专业具有博士授权点的国内高校;或满足入选条件的课程与教学论教师;或有较大科研潜力,发表D级以上学术论文2篇的硕士研究生,享受下面所列全部人才待遇。其他硕士研究生享受第3项人才待遇。
(1)安家费5万元,住房补贴5万元(安家费在入职后一次性发放,住房补贴按照五年聘期平均发放,如果购买住房则一次性发放);
(2)科研条件建设费:自然科学2万、人文社会科学1万;
(3)学校鼓励硕士教师提升学历,支持硕士教师报考攻读博士研究生,原则上工作一年后可以报考博士。
五、博士及博士后引进政策及待遇
(一)职称政策
1、职称评审“绿色通道”:首个聘期内,专业技术职务评审时可通过“绿色通道”申报,不受指标限制,按照学校职称评审有关规定,申报晋升专业技术职务时,达到评审标准直接聘任所晋升的岗位。
晋升副教授
(1)任中级专业技术职务以后,符合《大庆师范学院专业技术职务评聘实施办法(试行)》中申报副教授基本条件及业绩成果质量要求,具备工作业绩成果选项条件中的3项条件(对教育教学类业绩成果数量不作限定),可以晋升副教授。
(2)同时满足下列条件,可以晋升副教授。
①入(回)校之前取得的业绩成果具备下列条件之一:作为第一作者发表学术论文,理工科A4类以上2篇或A5类以上3篇或B类以上4篇,其他学科B类以上2篇或C类以上3篇;主持完成B级以上科研项目1项;获省级教(科)研成果奖二等奖以上奖励1项(第1名),或获省级教学大赛一等奖以上奖励1项;其他特别突出的业绩成果(须经校专业技术职务评聘委员会予以认定)。
②任中级专业技术职务以后,符合《黑龙江省深化高等学校教师职称制度改革实施方案》(黑人社规〔2022〕3号)中《黑龙江省普通本科高校教师专业技术职务任职资格评价标准》要求,可以晋升副教授。申报条件中对实践锻炼、思想政治工作基本条件不作要求。
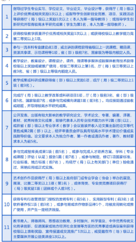
《黑龙江省普通本科高校教师专业技术职务任职资格评价标准》中,教学科研型副教授评审标准如下:(应至少具备下列之三,其中教育教学类和科研应用类业绩成果分别不少于1项。)

(3)引进的具有讲师专业技术职务的高层次人才,符合《黑龙江省破格晋升高级职称实施办法(试行)》(黑人社规〔2017〕14号)相关规定,可以破格晋升副教授。
晋升教授
引进的具有副教授专业技术职务的高层次人才,符合《黑龙江省破格晋升高级职称实施办法(试行)》(黑人社规〔2017〕14号)相关规定,可以破格晋升教授。
2、享受校内副教授七级岗位或教授四级岗位待遇:聘期内,未取得副高级专业技术任职资格者校内享受副教授七级岗位相应待遇。已取得副高级专业技术任职资格者,校内享受教授四级岗位相应待遇。
(二)岗位选择和薪资待遇
根据《大庆师范学院高层次人才引进办法》(庆师发〔2024〕45号)相关规定,与学校签订人才引进协议,落实省直事业单位编制,兑现人才待遇。其中,博士可申报A、B、C三类岗位(A类岗位选择条件:作为第一作者发表B类以上学术论文2篇或C类以上3篇):

(三)解决配偶工作及子女入学待遇
1、配偶具有硕士学历并符合人事代理要求的,根据学校工作需要,实行人事代理;其他情况的,在校内安排劳动合同制工作。
2、学校帮助沟通协调,安排学前教育和义务教育阶段的子女就近从优入学。
(四)博士后引进待遇
1、引进人才为博士后的,在每个岗位的一次性安家费和住房补贴基础上增加3万元。
2、支持博士毕业生到黑龙江省开展博士后创新研究,新入站全职博士后,省财政连续2年每年给予10万元补助。在站博士后可申请最高30万元科研资助经费,可直接申报副高级职称。出站博士后与我省用人单位签订5年及以上聘用合同的,省财政给予10万元科研启动资金,取得副高级职称后工作满3年,可申报正高级职称。
(五)公积金缴纳待遇
学校缴纳的住房公积金基数高于省内高校,以员工本人上年度工资总额(统发工资+基础绩效奖+绩效工资)作为住房公积金缴纳基数。
(六)其他待遇
1、自主选择A\B岗位的博士,聘期业绩成果超出考核要求的成果,按照学校规定可享受高层次教学科研业绩成果奖励。
2、协调租住大庆市人才公寓;单身博士不租住的学校提供职工宿舍(单身博士2人1间)。
3、在教工餐厅就餐享受有补贴的自助餐服务(周一至周末全天营业)。
4、按学校规定报销往返学校面试的交通费。
六、高层次人才待遇

联系人:杨老师、冯老师
联系电话:0459-55115770459-5510097
地址:黑龙江省大庆市让胡路区西宾西路78号
邮编:163712
监督电话:0459-5510032(大庆师范学院纪委办公室)
本公告由大庆师范学院人事处负责解释。