四川自贡通航国际飞机制造有限公司招聘
事业单位招考
招聘12人8个岗位
报名时间
自2025/11/5起
招聘对象:2026届毕业生
招聘方式:有意向者投递简历至邮箱
招聘邮箱:sfjnr@163.com
一、公司简介
自贡通航国际飞机制造有限公司位于自贡航空产业园,隶属于通航国际集团,主要负责小鹰-700飞机的总装生产、销售、飞行培训、运维服务等。小鹰-700飞机主要用途为飞行培训、航空货运、旅游观光、商务飞行等。
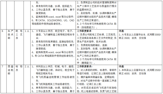
二、招聘岗位



三、联系方式
联系人:曾啸13924674116(微信同号)
邮箱:13924674116@163.com
公司地址:自贡市贡井区自贡航空产业园小鹰-700飞机总装基地(可导航凤鸣国际酒店)

