招聘若干人9个岗位
为了进一步加强我校师资队伍建设,深入实施人才强校战略,深化产学研用合作,提高专业建设水平,山西晋中理工学院现面向社会引进各类人才。
一、招聘对象
面向社会公开招聘,凡符合招聘条件的人员均可报名应聘。
二、招聘条件
1、具备岗位所需要的学历、学位和专业要求;
2、硕士毕业生不超过40周岁,具有符合条件的高级职称人员年龄不超过45周岁;
3、遵纪守法,品行端正,具有良好的职业道德,热爱教育事业,有良好的团队合作精神和奉献精神;
4、身体健康,形象气质良好,具有较好的口头表达能力和文字水平;
5、应聘者入职后一年内须考取高校教师资格证;
6、具有高校教师资格证、讲师及以上职称者优先。
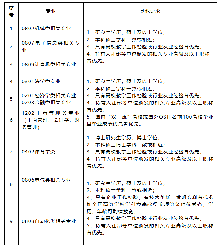
三、招聘岗位及要求(参考《普通高等学校本科专业目录》专业代码)

四、薪资待遇
1、本次招聘为正式聘用制,签订正式劳动合同,学院提供全面的福利保障(包括山西省社保及太原市住房公积金);
2、学校提供免费通勤车、教工餐厅、带薪培训、带薪寒暑假、节假日福利等;
3、我校具有高等学校教师系列职称自主评审权,可为在校教师提供良好的职业发展通道;已取得中级及以上职称的高校教师来校工作,待遇从优;
4、提供有市场竞争力的薪酬,专任教师年收入约5万—10万左右;双师型教师待遇从优。
五、有下列情形者之一,不予录用
1、曾因犯罪受过行政处罚或刑事处罚的;
2、曾被开除公职的;
3、涉嫌违法违纪正在接受纪检监察机关或者司法机关审查尚未作出结论的;
4、受党纪、政纪处分未满处分期限的;
5、因师德师风问题受过处分的;
6、现役军人。
六、报名方式
报名采取网上邮箱报名的方式,报考人员只能报考一个岗位。
报名时间:从招聘简章发布之日起至2026年2月22日。
报名人员请将应聘登记表、本科、硕士阶段学位证、毕业证(应届毕业生提供学信网学籍在线验证报告)、无犯罪记录证明、高校教师资格证、职称证书、中共党员证明、三个月内的体检报告、四六级成绩单、计算机二级证书和其他荣誉证书以压缩包的形式发送至邮箱sxjzlgxyrfc@vip.163.com。
压缩包命名为姓名+专业(例如:张三+计算机专业)。
七、应聘者须知
1、我校未委托任何校外机构代理招聘,不收取报名费,也不承担应聘者差旅费;
2、应聘者入职后一年内须考取高校教师资格证,否则学校有权根据应聘者的表现进行岗位调动或解约。
3、通信地址:山西省晋中市榆次区创业街839号
联系人:牛老师
联系电话:0354-2459157(上午9:00-11:00,下午15:00-17:00)


