招聘10人
为进一步加强师资队伍建设,优化队伍结构,促进教育均衡、高质量发展,海南州职业技术学校面向社会公开招聘临聘教师10名。现将有关事宜公告如下:
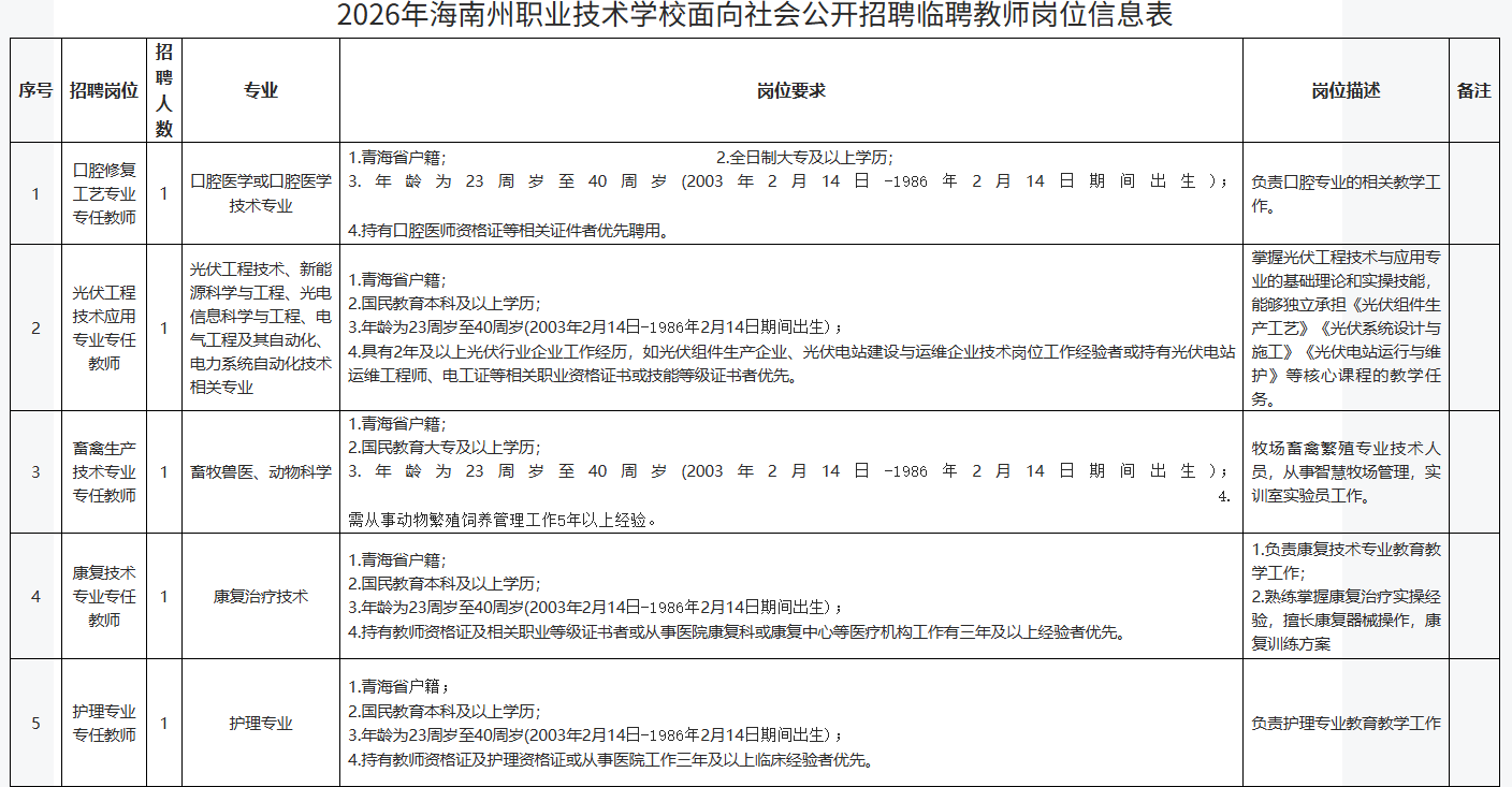
一、岗位需求
详见附件《2026年海南州职业技术学校面向社会公开招聘临聘教师岗位信息表》
二、招聘条件
(一)基本条件
1.具有中华人民共和国国籍。
2.遵守宪法和法律,具有良好的品行。
3.具有正常履行职责的身体条件。
4.岗位所需的其他条件。
(二)年龄条件
应聘者年龄为23周岁至40周岁(2003年2月14日-1986
年2月14日期间出生)。
(三)有下列情形之一的不得报名应聘
1.在读的全日制普通高校非应届毕业生(含研究生)。
2.正在接受司法机关、纪检监察机关立案侦查审查尚未作出结论的。
3.受党纪、政纪处分,未满处分期限的。
4.曾因犯罪受过刑事处罚或曾被其他单位开除公职(解聘)的人员。
5.在各级机关、事业单位招考中有严重违纪违规行为被限制报考的。
6.有传染病、精神疾病等不宜从事教师岗位相关疾病和病史的。
7.近3年内被学生家长投诉或因其他原因被学校开除、退回等违反教师职业行为准则的。
8.其他法律、法规规定不得录取聘用的其他情形的。
三、招聘程序
公开招聘按照报名、资格审查、笔试、资格复审、面试、体检、政审、公示、聘用等程序依次进行。
(一)报名、资格审查
1.报名时间:2026年2月14日09:00至2026年2月25日20:00。
2.审核时间:2026年2月14日09:00至2026年2月26日12:00。
3.缴费时间:2026年2月14日09:00至2026年2月26日20:00。
4.报名方式:本次招聘考试采用网上报名,报考人员需详细阅读网上报名须知及考生诚信承诺书,如实提交有关信息并完成报名工作。报名需用电脑端进入青越人才发展集团网上报名系统(https://rcfzjt.pzhl.net/index.php)找到“2026年海南州职业技术学校面向社会公开招聘临聘教师”点击进入,按要求进行报名,每人限报1个岗位(报名流程详见附件)。
5.报名要求:
(1)个人近期免冠小二寸蓝底彩照。
(2)身份证扫描件(正反两面)。
(3)户口本原件扫描件(首页及本人页)。
(4)毕业证书扫描件。
(5)学历学位证书扫描件(本科及以上学历的考生提供)。
(6)《教育部学历证书电子注册备案表》(登录学信网下载近期报告)。
(7)教师资格证书扫描件。
考生须将报名资料上传至青越人才发展集团网上报名系统(https://rcfzjt.pzhl.net/index.php)。每人限报一个岗位,报名成功后不得改报。报名过程中因个人信息留错导致无法联系到本人的,后果由考生自负。
6.资格审查:招聘单位对报考者是否符合招聘岗位资格条件进行网上审查。报考者在报名、资格审查中,提供虚假材料的,在招聘过程中一经发现,取消资格。资格审查贯穿本次招录考试全过程。
7.考试服务费:通过资格审查的报考人员,登录报名系统进行网上缴费,本次考试收取考试服务费200元。未按规定缴费的,视为自动放弃。报名成功后因自然灾害等不可抗力的原因造成考试统一取消的给予退费,其他原因一律不予退费。
(二)开考比例
笔试开考比例要大于等于1:3,达不到开考比例的职位,根据实际报名情况,经用人单位(或主管部门)研究,确定招聘岗位计划数或开考比例。
(三)笔试
1.笔试采用闭卷方式。内容主要为综合应用能力D类。笔试分值为100分,时间为120分钟,笔试成绩占总成绩的60%(保留小数点后2位)。
2.笔试时间地点:笔试地点在西宁市主城区,具体时间将以公告形式在青越人才发展集团网上报名系统(https://rcfzjt.pzhl.net/index.php)、青越人才招考服务中心、青海直聘微信公众号上发布,请考生随时关注。
3.准考证下载打印:报考者登录青越人才发展集团网上报名系统(https://rcfzjt.pzhl.net/index.php)自行下载打印笔试准考证。
4.考生必须持准考证、有效二代居民身份证在规定的地点和时间候考。材料不全、证件与本人不符的考生取消考试资格。
5.笔试总成绩及进入资格复审人员名单将在青越人才发展集团网上报名系统(https://rcfzjt.pzhl.net/index.php)、青越人才招考服务中心、青海直聘微信公众号进行公示,公示期为3天。
(四)资格复审
1.资格复审对象以笔试总成绩排名为依据,按照岗位需求1:3确定进入现场资格复审人员。若招聘岗位笔试人数未达到1:3比例,将按实际报名人数进行现场资格复审。如遇资格复审不合格时,空缺岗位按笔试成绩排名递补一次。
2.资格复审时间及地点:资格复审地点在西宁市主城区,具体时间将以公告形式在青越人才发展集团网上报名系统(https://rcfzjt.pzhl.net/index.php)、青越人才招考服务中心、青海直聘微信公众号上发布,请考生随时关注。
3.资格复审内容:招聘单位对进入资格复审人员身份证、户口簿、毕业证、学位证、教育部学籍学历在线验证报告、电子注册备案表、教师资格证及其他证明材料的原件及资格审查表进行现场资格复审。
(五)面试
1.面试方式:采用试讲方式进行,时间为15分钟,面试分值为100分(保留小数点后2位)。
2.面试对象:资格复审合格人员进入面试阶段。
3.面试时间及地点:面试地点在西宁市主城区,具体时间将以公告形式在青越人才发展集团网上报名系统(https://rcfzjt.pzhl.net/index.php)、青越人才招考服务中心、青海直聘微信公众号上发布,请考生随时关注。
4.准考证下载打印:报考者登录青越人才发展集团网上报名系统(https://rcfzjt.pzhl.net/index.php)自行下载打印面试准考证。
5.考生必须在准考证规定的地点和时间,持准考证、有效二代居民身份证在考试地点候考。材料不全、证件与本人不符的考生取消面试资格。
6.招聘岗位数与参加面试人数达不到1:3比例的,增设面试最低分数线。考生面试成绩须达到70分(含70分)以上方可进入下一招聘程序。
7.在面试结束后,考生面试成绩出现并列的,按面试成
绩中试讲项分数从高到低的顺序确定进入下一环节人选;
8.考生面试成绩及进入资格复审人员名单将在青越人才发展集团网上报名系统(https://rcfzjt.pzhl.net/index.php)、青越人才招考服务中心、青海直聘微信公众号上进行公示,公示期为3天。
(六)体检、政审
1.体检:
(1)根据总成绩从高到低的顺序,按招聘岗位1:1的比例确定进入体检的人员,体检标准参照《公务员录用体检通用标准》《公务员录用体检特殊标准(试行)》执行,前往指定医院体检。因个人原因未按要求参加体检的考生,视为自动放弃。体检不合格者取消政审资格,空缺岗位根据考试总成绩排名依次递补。体检不合格者,允许复检一次,体检结果以复检结论为准。体检费用自理。
(2)参加体检的考生应当遵守承检医疗机构体检纪律规定,如实填写相关信息并回答有关询问。对于弄虚作假,或者隐瞒真实情况,致使体检结果失实的考生,由考生本人承担后果。如存在干扰体检秩序\通过手术或者药物等影响初检结果、冒名体检、借用他人体液标本、故意隐瞒病史等情形的,一经查实,取消聘用资格。
2.政审:
(1)须由户籍所在地或常住地派出所填写《2026年海南州职业技术学校面向社会公开招聘临聘教师政治考察表》并加盖公章。因个人原因未按要求参加政审的考生,视为自动放弃。
(2)政审主要是对考生的政治思想、遵纪守法情况、道德品质修养、综合表现情况等进行考察。根据有关规定,组织政审时要对考生的个人诚信情况进行严格审查,凡在诚信查询中发现有违反国家和我省有关规定的情况,要按照规定进行相应处理。突出应聘人员在反分裂反渗透斗争中的政治态度、政治立场、政治表现的考察,对曾有参与打砸抢烧、聚众闹事、组织煽动以及制作散播非法文化制品等违法违纪行为的,曾有其他违纪违法行为记录的,依法取消其聘用资格。
3.对因未参加体检、政审或体检、政审不合格出现空缺岗位时,按考试总成绩排名依次递补。
(七)拟聘用人员公示
1.根据面试、资格复审、体检、政审结果,确定拟聘用人员,拟聘用人员名单将在青越人才发展集团网上报名系统(https://rcfzjt.pzhl.net/index.php)、青越人才招考服务中心、青海直聘微信公众号等平台公示,公示期为5天。
2.经公示无异议,确定聘用人员名单,统一办理入职手续。
3.被聘用人员无正当理由逾期不报到的,或发现不符合报考资格和录用条件的,取消聘用资格,空缺岗位根据考试总成绩排名依次递补。
4.用人单位根据相关要求及实际招录情况,对新聘用人员的服务单位有权进行统筹调剂,招录人员须服从分配。
(八)考试报名费用说明
1.如考生因参加国家级考试(如国家公务员考试、全国硕士研究生统一招生考试、全国普通高等学校招生统一考试等)导致与本次考试时间冲突的,可提供国家级考试的准考证或官方报名成功证明(需能体现考试时间)可申请退费。
2.考生请认真、仔细阅读本次招聘公告,在认可上述公告所有招聘条件、考试要求及缴纳考试服务费后,采取自愿原则报名缴费,一经报名及缴费成功,概不退费。
四、工资待遇
薪资根据《海南州职业技术学校外聘教师、临聘人员管理及工资发放办法》文件规定执行。
五、需说明的事项
(一)本次招聘,面试环节考生均须使用国家通用语言(现代汉语)文字进行答题,否则不计成绩。
(二)除学历、学位及职位所需相关资格证书取得的时间外,报考年龄、工作经历等各类事项的时间截止日期为本次报名工作第一日。达不到条件要求的不予报名。
(三)考生请认真、仔细阅读本次招聘公告,在认可上述公告所有招聘条件、考试要求及缴纳考试服务费后,采取自愿原则报名缴费,一经报名及缴费成功,概不退费。
(四)请考生认真阅读报考事项并保持报名时预留的联系电话24小时畅通,如出现报考失误、与其他考试时间冲突、联系电话变更、关机、停机、不在服务区、呼叫转移或不接电话等造成通知考务事宜时联系不上考生的情形,产生的后果由考生本人自行承担。
(五)资格审查贯穿招聘工作全过程,考生提供的信息和材料必须真实有效,在任何一个环节发现不符合条件者,即取消本次考试录用资格。
(六)所有与考试相关信息均在青越人才发展集团网上报名系统、青越人才招考服务中心、青海直聘微信公众号进行公告,请考生及时关注。
(七)关于本次招聘的重要声明:
1.本次招聘不出版也不指定任何考试辅导用书,不会举办或委托任何机构或个人举办考前辅导培训班。
2.对于社会上有关本次考试的培训、网站媒体、出版物等宣传另行收费的,或以相关部门名义许诺“内部指标”“考试包过”等情况,均与本次招考无关,敬请广大报考人员提高警惕,理性对待,避免上当受骗,防止权益受损。
3.如发现有机构或个人以本次招聘名义进行虚假宣传或欺诈行为,请及时向相关部门举报。请各位考生注意以上事项,确保自身权益不受侵害。
(八)其他事项
1.实行回避制度。招聘过程中凡涉及与本人有夫妻关系、直系亲属关系、三代以内旁系血亲或近姻关系等人员或者其他可能影响招聘公正的,要主动提出回避。
2.严肃招聘过程。要做到信息公开、程序公开、结果公开、接受社会及有关部门的监督。
3.严格招聘纪律。对有下列违反本方案情形的,必须严肃处理。对违反招聘纪律的应聘人员,视情节轻重,取消应聘资格或解除聘用合同。构成犯罪的,依法追究刑事责任。
(1)应聘人员伪造、涂改证件、证明,隐瞒违法犯罪事实或以不正当手段获取应聘资格的。
(2)应聘人员在考试考核过程中作弊的。
(3)招聘工作人员指使、纵容他人作弊,或在考试考核过程中参与作弊的。
(4)招聘工作人员故意泄露考试题目的。
(5)违反本方案其他情形的。
(九)本次考试报名流程请仔细阅读附件。
(十)未尽事宜请在工作日工作时间内联系报名单位(上午9:00-12:00,14:00-17:00)。
六、咨询电话及地址
报名单位:青越人才发展集团有限公司
地址:青海省西宁市城西区富兴路2号能源大厦北门9楼(青越集团人才招考服务中心)
咨询电话:0971-6337153、0971-6361278
网上技术支持电话:18997192300
咨询时间:工作日09:00-12:00、14:30-17:30


