招聘若干人7个岗位
一、企业简介 中电建基础局廊坊建设工程有限公司,成立于2021年2月23日,注册资本3000万元,为中国水电基础局有限公司全资子公司。依托中国电力建设集团的品牌与资源优势,专注于土木工程建筑领域,业务涉及市政、水利、建筑工程、地基基础等多领域业务;此外,还开展智能建造、建筑材料、机械设备租赁的业务。公司,自成立以来,在相关领域展现出较强的市场活力与发展潜力,目前主要服务北京非首都功能疏解和“新两翼”“通武廊”建设,以优势互补和市场化手段推动实体化发展,着力打造基础局高质量发展的强大引擎。 二、应聘条件 我们面向海内外高等院校2026年全日制应届高校毕业生,共同开创美好未来。 1.国内外高等院校2026年全日制应届高校专科及以上学历毕业生,需在2026年入职前取得相应学历、学位证书(国内院校毕业生学历、学位需经教育部认证,海外留学生需在入职前取得教育部留学服务中心出具的学历学位认证证明)。 2.专业在公司需求计划范围内。 3.服从公司安排。 4.专业基础扎实,学习成绩无不合格,能够熟练使用所学专业软件和常用办公软件,取得国家英语四级及以上证书。 5.身体健康,能够适应岗位工作要求,符合入职体检标准。 6.认同企业核心价值观,有强烈的事业心和责任感,愿意投身行业发展。 7.同等条件下,党员、学生干部优先。 三、招聘专业
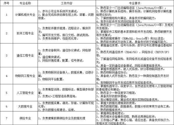
四、招聘时间 2026年3月至2026年5月,招聘期内,招满即止。 五、薪酬福利 我们具备完善的薪酬激励制度,具备同行业有竞争力的薪酬水平,能力越大,责任越大,收入越高。 我们提供具有竞争力的薪酬福利体系。 1.薪酬结构:岗位绩效工资制(基本工资+绩效工资+各类津补贴) 2.社会保险:五险一金。 3.其他福利:带薪年休假、探亲假、护理假、育儿假等休息休假;提供食宿,享受餐补、健康体检等其他福利。 六、应聘方式 网申应聘: 电子邮件投递:zdjjcjlfzhaopin@163.com(邮件主题“毕业年份+学校+专业+姓名”)→筛选简历→视频面试→签订就业协议 (投递简历材料:个人简历、毕业生就业推荐表、成绩单、英语等级证书及其他各类获奖证书、学信网《教育部学籍在线验证报告》) 七、联系方式 联系人:胡老师 招聘电话:022-29505725 公司地址:河北省廊坊市临空经济区 |

