招聘41人37个岗位
雄安宣武医院位于河北雄安新区启动区,是由北京市采取“交钥匙”工程方式在雄安新区建设的高水平综合医院,是雄安新区优先建设的第一家综合医院,根据工作需要,医院2026年面向社会公开引进高层次人才。现将有关事项公告如下:
一、引进人数
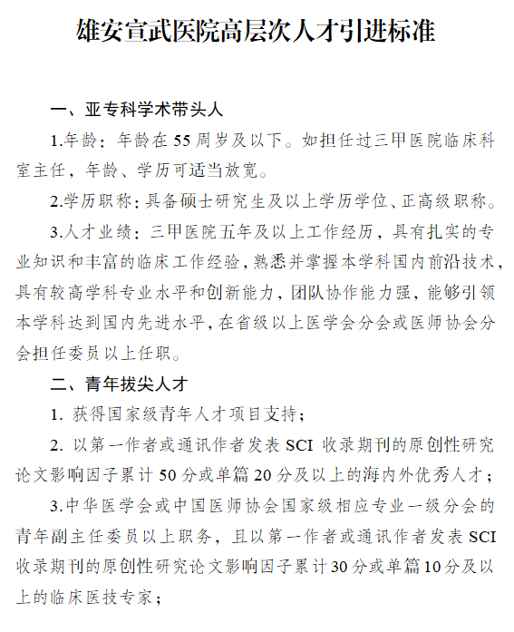
引进亚专科学术带头人34人、青年拔尖人才、青年骨干人才(临床和科研)和急需紧缺优秀人才共7人,共计41人。具体岗位和资格条件详见《雄安宣武医院2026年高层次人才引进岗位表》(附件1)、《雄安宣武医院高层次人才引进标准》(附件2)。
二、引进条件、岗位
(一)应聘人员应具备以下基本条件:
1.具有中华人民共和国国籍。
2.拥护中华人民共和国宪法。
3.具有良好的品行。
4.具有符合岗位要求的工作能力。
5.具有正常履行职责的身体条件。
6.符合岗位所要求的年龄条件及具备岗位所要求的其他资格条件(详见附件《雄安宣武医院高层次人才引进标准》)。
(二)其他条件:
凡涉及到年龄、工作年限等需要确定时间的,计算日期截止到2026年1月。
岗位所要求的工作经历时间的计算方法是:从2026年1月(含1月)算起,此前累计工作时间每达到12个月计为1年。在校期间的社会实践(实习)经历,不能视为工作经历。
现役军人、试用期内的公务员和试用期内的事业单位工作人员、未满最低服务年限或未满约定最低服务期限的人员、在读的非应届毕业生,不在招聘范围。
曾因犯罪受过刑事处罚和被开除公职的人员、失信被执行人,以及法律法规规定不得招聘为事业单位工作人员的其他情形人员,不得报考。此外,应聘人员不得报考聘用后即构成回避关系的招聘岗位。
三、引进程序
(一)报名和资格审核
网上报名。登录报名网址:
http://xionganxwh.vhzhaopin.com
进行报名,每人限报一个岗位,视报名情况启动资格审核、综合考核等程序,分批次组织开展引进工作。相关事项将以短信/电话形式通知考生本人,请保持上述联系方式畅通。
报名截止时间:2026年12月31日。
请应聘人员认真填写个人简历,除填报个人信息外,还需提交以下材料的pdf文件:
1.个人简历;
2.个人身份证;
3.初始学历至最高学历的毕业证、学位证以及学信网上下载的《教育部学历证书电子注册备案表》;
4.专业技术职务资格证书;
5.相关执业资格证书;
6.工作经历须提供原工作单位开具的工作证明或社保缴费证明;
7.业绩证明材料,包括但不限于SCI论文(第一作者或通讯作者)、主持课题、发明专利、科研成果奖、科研转化合同、学会任职等材料;
8.无犯罪记录证明。
网上报名实行严格的自律机制,做到诚信报考。报考人员应严格按照报名系统填写规范填报完整、真实、准确的报名信息。
医院对报考人员进行资格审核,根据人才引进标准条件确定入围综合考核人员。资格审核贯穿引进工作全过程,在引进各环节发现报考者存在不得报考的情形或不符合引进资格条件的,取消聘用资格。
(二)综合考核
采用面试形式进行综合考核,面试时间和地点另行通知。
(三)体检、考察
由医院统一组织体检,体检参照现行公务员录用体检标准执行。体检合格的,由医院对应聘人员的思想政治表现、道德品质、业务能力、工作实绩、个人征信、无犯罪记录、学历学位、专业技术资格证书、执业注册等情况进行考察,并对其资格条件进行复查。体检、考察等环节出现不合格的,按照总成绩排名顺延递补。
(四)公示
经考察、体检合格的,确定为拟聘用人选,在雄安宣武医院官方网站进行公示,公示期为5个工作日。
(五)聘用
对公示期满无异议的,按程序办理相关聘用手续,签订聘用合同。被聘用人员按相关规定实行试用期,试用期一并计算在聘用合同期限内。试用期满考核合格的,予以正式聘用,不合格的,取消聘用。
四、政策待遇
聘用人员可根据雄安新区相关政策申领“雄才卡”,凭卡可按政策落户、购房,子女入学优先安排,享受教育医疗、交通出行、金融优惠等优质便捷服务。
聘用人员直接纳入控制数管理。薪酬待遇按照医院有关标准执行,后续根据医院实际运行情况进行调整。
五、其他事项
招聘公告信息将通过雄安宣武医院官方网站
(https://www.xionganxwh.com.cn)面向社会公开发布,综合考核时间和地点另行通知。
本公告未尽事宜,由医院负责解释说明。本次人才引进不收取费用,欢迎踊跃报名!
地址:河北雄安新区启动区西里路一号雄安宣武医院
政策咨询电话:0312-2078005/0312-2078009(只解答本批次招聘相关问题)
技术咨询电话:13120280886(只解答招聘系统操作问题)
监督举报电话:16613003015
咨询时间:工作日上午09:00-11:30,下午13:00-17:00
附件2:


