郑州智能科技职业学院是经河南省人民政府批准、教育部备案、具有独立颁发国家高等教育学历证书资格的全日制高等职业院校。学校坐落于国家中心城市河南省郑州市,地铁2号线直达。
学校设有人工智能学院、航空学院、智能制造学院、商学院、传媒学院、马克思主义学院和通识教育学院。围绕新一代信息技术、装备制造、现代服务业等区域特色产业,重点建设人工智能、工业互联网、智能制造、航空维护、智慧财经、数智传媒等六大专业群,27个专业。根据学校师资队伍建设需要,现面向社会公开招聘,具体如下:
一、招聘基本条件
1.具有中华人民共和国国籍;
2.遵守宪法和法律;
3.具有良好的政治素养和道德品行;
4.具有正常履行职责的身体条件和心理素质;
5.热爱教育事业,具有良好的职业道德、专业水平、实践技能和业务能力。
二、有下列情况者,不予接受报名
1.受过刑事处罚的,因涉嫌违法违纪正在接受审计、纪律审查,或者涉嫌犯罪,司法程序尚未终结的;
2.被开除中国共产党党籍或被开除公职的;
3.受行政开除处分未满五年或其他行政处分正在处分期内的;
4.被依法列为失信联合惩戒对象的;
5.曾在招聘考试中被认定严重违反招聘纪律的;
6.职业道德、师德师风等方面存在问题的人员。
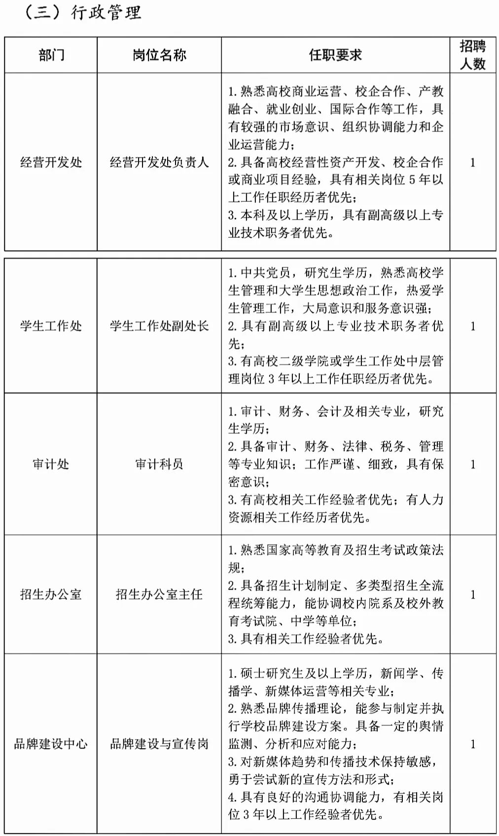
三、招聘岗位及要求



四、福利待遇
1.缴纳五险一金(公积金比例为10%)、寒暑假带薪、年终绩效奖金、三餐补贴等。
2.高层次人才福利待遇一人一议。
3.引进的人才在享受学校相关待遇的同时若符合“智汇郑州”人才工程的补助条件,则可享受每月1000-1500元的生活补贴及5-10万元的购房补贴。
五、报名方式
1.报名材料:个人简历(PDF格式;可附学历学位证、职称证等相关证件)、应聘登记表(详见附件2)。
2.应聘人员将材料发送至邮箱:joinznkj@qq.com。
3.邮件要求:邮件主题请务必按统一格式填写:“岗位类别(高层次人才/二级学院院长/行政管理)+学院/部门+专业方向+姓名+性别+学历”。
六、联系方式
1.通讯地址:河南省郑州市孟港路6号
2.学校网址:www.zzcit.edu.cn
姓名-应聘登记表.docx

▲
扫我进群,
及时获得一手资料信息
声明:本文由黄河人才招聘编辑整理发布,如有侵权请联系删除,如有变更,请以官方发布为准。
排版:润辉、张茜(实习)、凡瑞(实习)
往期回顾
REVIEW
489人!国企|中国融通集团2025社会招聘,河南有岗,11.30截止!
726人!国企丨中国铁路武汉局集团有限公司招聘,河南有岗!
1736人!国企丨河南农商银行2026年校招,12.1截止!
公告发布|高端猎头|直播带岗
招聘流程外包|灵活用工
劳务派遣|在线考务|人才测评
商务合作:
0371-63317996
0371-88927586
0371-80961108
服务人才强省战略的市场化抓手
点击下方卡片,关注【黄河人才】
最新政府、企事业单位招聘信息
↓↓↓
▲
求职者信息服务总门户
为了正常收到我们的推送
请顺手点个在看!
↓↓↓
