招聘13人
为加强人才储备和梯队建设,根据公司业务发展需要,泉州城建集团有限公司计划开展校园招聘。具体简章如下:
一、招聘岗位及条件
(一)招聘岗位
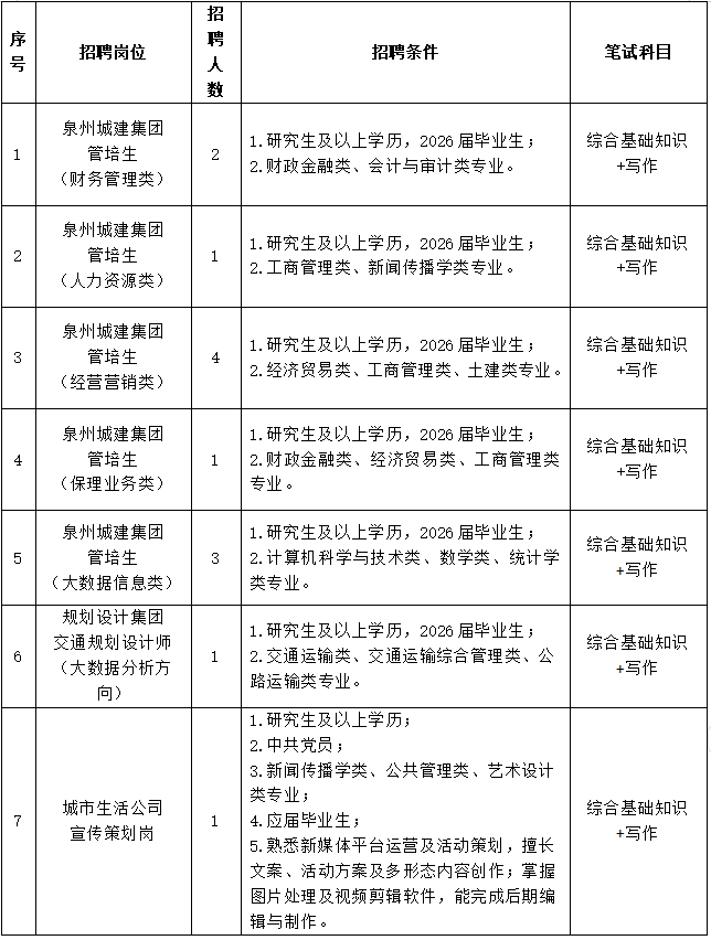
泉州城建集团及权属企业本次计划公开招聘工作人员13名,采取“笔试+简历量化积分+面试”测试形式,具体招聘岗位详见下表:

备注:
1.2026届毕业生是指2026届全日制普通高等院校毕业生和退役大学生士兵(不含非统招的、非普通高等学历教育的其他国民教育形式如自学考试、成人教育、网络教育、夜大、电大等)。
2.应届毕业生是指2026届或2025届全日制普通高等院校毕业生和退役大学生士兵(不含非统招的、非普通高等学历教育的其他国民教育形式如自学考试、成人教育、网络教育、夜大、电大等)
(二)特别说明
1.2026届毕业生应于2026年1月1日至2026年12月31日毕业并取得毕业证书、学位证书;2025届毕业生应于2025年1月1日至2025年12月31日毕业并取得毕业证书、学位证书。若最终录用人员无法在上述时间范围内取得毕业证书、学位证书,则取消录用资格。
2.香港、澳门、台湾地区或国外学历学位的报考人员,需提供教育部留学服务中心出具的《香港、澳门特别行政区学历学位认证书》《台湾地区学历学位认证书》《国外学历学位认证书》或教育部留学服务中心出具的证明。属国内院校与国外院校联合办学取得境外学历学位的,还需提供教育部留学服务中心出具的《联合办学学历学位评估意见书》或《联合办学学历学位认证书》扫描件。
3.如高校开设的专业不在《福建省2026年度考试录用公务员专业指导目录》内的,由招聘单位根据课程表等相关佐证材料认定是否符合招聘岗位设置的专业要求。
(三)有下列情况之一的,不得参加应聘
1.受过司法机关刑事处罚的;正在党纪、政纪处分期限内的;正在接受司法机关立案侦查或纪检监察机关立案审查的;